When picking a project for the UX Design class for General Assembly, I didn't elect to create an app or web site. Instead, I decided to take on an issue that all of us have in common…
The self checkout kiosk at the grocery store.

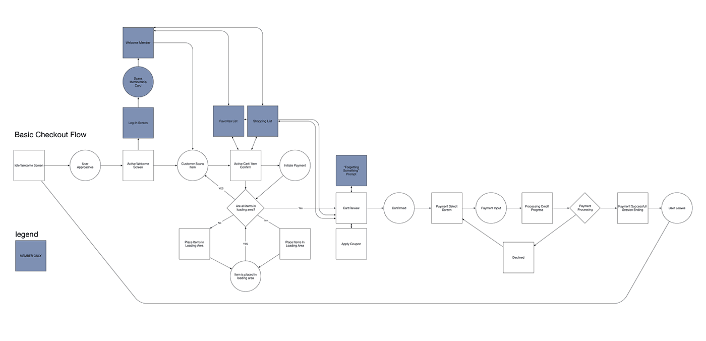
Road to Resolution

To my astonishment, I found that many companies that are building these machines aren't really paying attention to the overall experience. Instead, they're choosing to focus on more hardware based improvements and features. It seems there's a one track, B2B, mindset.

And people think it's a necessary evil, when they're looking for the road of least resistance. A crapshoot of an experience that people don't actually enjoy.

Solution

Design a streamlined and more aesthetically pleasing machine. With a unique circular interface that uses animation to help communicate to the customer what's happening. In addition to useful features like shopping list and a favorites list.